导读:中新网北京1月22日电(记者 刘星晨)“我也想考滑雪教练证,周末做个副业。”
中新网北京1月22日电(记者 刘星晨)“我也想考滑雪教练证,周末做个副业。”
资深滑雪教练白北几乎隔三差五就能听学员这样说道。随着2026年雪季愈发火热,类似“滑雪教练月入2万”“几天时间让你成为专业滑雪教练”的话题帖再度占据滑雪爱好者社交媒体首页。甚至有媒体调查后发现,部分培训机构在沟通中声称“交钱就能拿滑雪教练证”。
在这场雪地上的“国考”中,多家培训机构在招生手段中“各显神通”,中国新闻网《民生调查局》记者对此进行了调查。

雪地上的“国考”
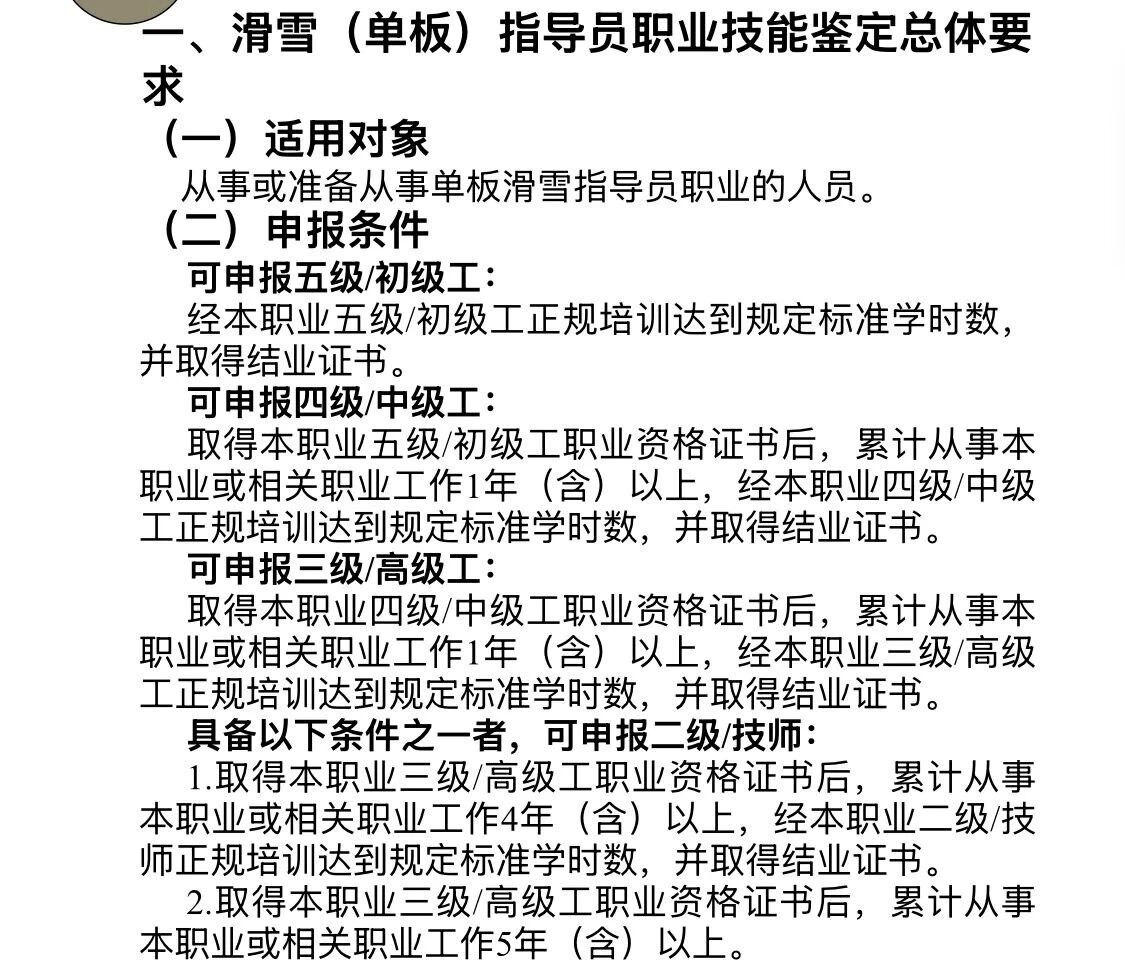
众多滑雪爱好者口中的“滑雪国职五级”实则指滑雪社会体育指导员国家职业资格五级证书,也是初级证书。
《滑雪(单板)指导员国家职业技能鉴定考核实施细则(2023版)》(简称《细则》)中提到,申报相应级别考试需要正规培训达到规定标准学时数,并取得结业证书。
据记者了解,目前滑雪社会体育指导员国家职业技能鉴定采取考培分离原则,国家体育总局职业技能鉴定指导中心负责体育行业日常职业技能鉴定的管理工作,包括制定体育行业职业技能标准、组织考评员培训、组织社会体育指导员鉴定考核工作等。
“培训是市场行为,我们指导地方鉴定站进行具体的考试组织工作,通过考试指挥棒去引导市场。”国家体育总局人力中心相关工作人员这样说道。
交钱就能拿滑雪教练证?
“不要啥都不懂就去考滑雪国职五级!”
“滑雪国职真的坑,几千块钱打水漂了!”
滑雪培训班的话题帖多是这般固定话术标题,封面晒出工资条和资格证书的同时配以鲜明大字“滑雪教练避雷”。对于新手“小白”和想试水滑雪教练行业的人而言,披着揭露黑幕外衣的“劝退”帖子具有迷惑性。
记者以“零基础”滑雪者想要报考“滑雪国职五级”为由,咨询了多家滑雪培训机构。某培训基地的一位工作人员展示了多个能提供培训的雪场名单,涉及河北石家庄、河南洛阳、湖北咸宁、黑龙江哈尔滨等多地。当记者表示北京及周边雪场更加方便时,其随即发来了包含培训班日期、地点、价格等一系列报名细则的“国职教练证考试资讯”。
其中提到,根据报考者滑雪水平不同,培训班分为基础班和零基础班,其中单板基础班需要学员掌握基础S弯换刃滑行,双板基础班要求学员掌握平行式转弯。基础班的培训时长多在3-5天,零基础班周期可达到一周,部分培训班可提供周末班,“周末班是4天培训,倒数第二天考理论,最后一天考实操。”
当记者询问每日培训时长时,他介绍道,“我们一般是上午10点到12点,下午1点到4、5点,保证6-7个小时的训练。”

“理论考试内容会进行考前培训,在雪场边学边滑,这样你理解得更通透,往期通过率在95%以上,非常非常高。”另一家培训班的皓先生向记者分享了名为“滑雪国职考试权威题库”的小程序链接。小程序底端显示“题库已由专业老师审核,全面覆盖所有知识点,包括部分真题及模拟题,模拟考试成绩达到80分以上,通过考试基本无忧。”当记者问到培训机构的名称时,多位培训班工作人员选择避而不谈,只是强调考点的情况。
据媒体报道,有培训班在招生中提到“包过”“挂证”说法,即学员交费后便可确保获得资格证书。针对此,国家体育总局职业技能鉴定指导中心工作人员和滑雪国家职业技能鉴定专家刘仁辉表示,该种情况不可能发生。
“考培分离原则下,考试环节培训机构是参与不进来的,也不允许他们介入。报考者需要经过考核,在理论考试和实操考核中全部通过才能获得证书。”国家体育总局职业技能鉴定指导中心工作人员表示。
刘仁辉谈到,职业资格证书与培训机构并无关系,培训机构无法参与考核也没有核发职业资格证书的权利。在考核环节中,参考人员需要经过人脸识别验证才能进行考核,避免替考情况出现。“不存在说可以花钱直接拿到证件。”
拿到证书不一定是滑雪教练
滑雪新手或许存在一个误区,认为拿到滑雪社会体育指导员国家职业资格五级证书便成为了真正意义上的滑雪教练。某种程度上,二者不能直接等同。
“拿到证书以后并不意味着你是一个岗位从业人员。职业资格证书是对持证人专业知识、技能水平和职业能力的认可,是其求职就业的重要资格凭证,也是用人单位招聘录用的主要依据。”国家体育总局职业技能鉴定指导中心工作人员表示,职业资格证书是对参考人员基本职业能力的证明,但是否能在雪场上岗需要多个因素决定。
“真正上岗前大多数雪场均有岗前培训,就像他们拿到毕业证了,但能不能竞争上岗还得看个人能力。”刘仁辉补充道。

此外,针对部分培训班提出自己是体育局合作机构的说法,国家体育总局职业技能鉴定指导中心工作人员表示,鉴定考核严格执行“考培分离”,由在人社部备案的体育行业职业技能鉴定机构承担考核工作,培训工作由各地培训机构市场化运作,并没有所谓的合作培训机构。地方鉴定站会对本辖区内的培训机构试点开展动态公示,旨在引导市场上的培训机构提高培训质量和服务,“公示中的培训机构有进有退,他们要想在有限的市场份额中占据一席之地,就要提升自己。”
据了解,该公示并非强制要求,各类培训机构可自愿选择是否公示,公示内容包括培训场地、培训方案、培训师资等。
而谈及学员对滑雪教练的选择,资深滑雪教练小马哥表示,入门级学员在滑雪场找教练和抽奖一样,学过一两次的学员会根据教练滑雪技术以及教学内容去选择,“有证的教练可以先挂靠滑雪场积累经验、提升技术,刚开始赚不到什么钱,之后可能会有学员互相介绍。”
目前,国内滑雪场初、中级教练占比最多。谈到滑雪教练的收入问题,小马哥表示,“以新疆丝绸之路滑雪场为例,老教练平均每天有一个学员,周末能到两三个,新教练有时一天都教不了一个人。一般滑雪场教练没有底薪。”
代表作为《少年志》的滑雪导演张绍波曾表示,大部分滑雪教练在一个雪季的收入不会超过15万元。
未来考证申报条件有变化
记者采访了解到,《滑雪指导员国家职业技能鉴定考核实施细则》预计在今年五月完成修改更新,届时具备熟练的滑雪技能,年满16周岁、从事和拟从事本职业或相关职业者均可报名参加初级考试。
但由于滑雪属于高危运动,为了保证参考人员的自身安全和相关人员的安全,新修订的考试细则中将增加“基础滑行达标考核”模块。基础滑行考核若未通过,将无法继续考试。

“加入新的考核模块,从基础技能角度,提升并保障了考生安全滑行。”刘仁辉介绍,“滑雪指导员考核标准,围绕岗位实际需求制定,先后经历了 2006 版、2017 版和 2023 版,每次修订紧密结合我国滑雪运动发展和技能水平变化,持续更新内容,保持标准的时效性和适用性。总体来看,滑雪国职体系与国际滑雪体系在内容框架上大体一致,主要差异体现在考试流程和考核方式上。”
据介绍,本次考核实施细则修订结合岗位实际需求完成了相应调整。以滑雪双板为例,新版考核内容中将增加倒滑技术,“因为双板指导员在教学员的时候,基本都是背朝山下,面朝山上,保护学员。”
此外,从参加技能鉴定的考试人数成倍增长可以看出,目前国内对于滑雪教练的需求缺口仍然存在,“单板参考人数从2024年7000余人,到2025年这一数字已攀升至17000人。”
刘仁辉透露,去年的一项调研显示,预计2026年冰雪产业的缺口大约在1-2万人,其中包括滑雪教练。(文中部分受访人名字为化名)(完)。