导读:中新网北京4月2日电(记者 任思雨)近日,叶黄素知名品牌“澳洲优思益”被央视曝光虚构海外产地、伪造品牌背景,对此,国务院食安办、市场监管总局、海关总署高度重视,已组织涉事地市场监管部门和海关开展调查核实,并约谈相关平台企业。
中新网北京4月2日电(记者 任思雨)近日,叶黄素知名品牌“澳洲优思益”被央视曝光虚构海外产地、伪造品牌背景,对此,国务院食安办、市场监管总局、海关总署高度重视,已组织涉事地市场监管部门和海关开展调查核实,并约谈相关平台企业。
此前,多位明星、知名网络博主曾为“澳洲优思益”产品做推广、直播间带货,事件曝光后,曾与其合作的曾舜晞、李若彤、明道、章小蕙、陈妍希等纷纷道歉,并发布相应赔付机制,其不同的赔付方式与退款金额,也引发网友热议。
各博主赔偿标准不一,谁是对的?
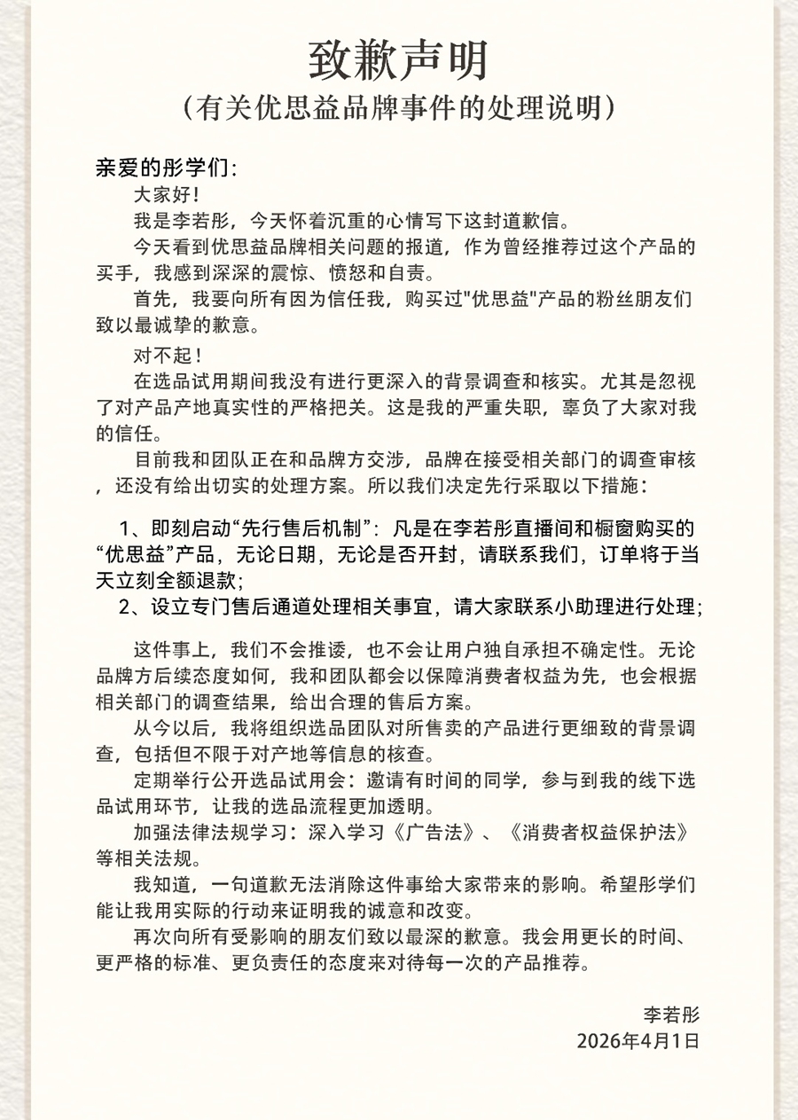
“作为曾经推荐过这个产品的买手,我感到深深的震惊、愤怒和自责。”4月1日,演员李若彤致歉称,在选品试用期间自己没有进行更深入的背景调查和核实,尤其忽略了对产品产地真实性的严格把关。她宣布即刻启动“先行售后机制”:凡在其直播间和橱窗购买的产品,无论日期、是否开封,订单将于当天立刻全额退款。
演员明道承诺,凡通过其直播间、橱窗购买该品牌产品的消费者,均可自公告发布之日起30个工作日内联系助理退款。时尚博主章小蕙通过“玫瑰是玫瑰”账号发布类似道歉说明:自公告发布起15个工作日内联系客服,团队将以“先行赔付”的形式于订单核实后7个工作日内退款。

已针对此事件发表声明的明星、博主均提到,截至目前,“优思益”品牌方尚未给出详细解决方案,但自己都会对下单的消费者负责。
4月1日,博主“夏诗文shwin”发文称,凡通过其直播间下单购买该品牌的消费者,将执行“先行赔付、退一赔三”的补偿方案,根据相关法律规定,若赔偿金额不足500元,按500元赔付。
博主“西西里岛岛主金女士”则表示,自己与该品牌的合作关系是“发布费+佣金”模式,但所有订单全额退款超过了自己能接受的范畴,所以赔偿方案为所有订单赔偿15%的金额。
退一赔三、全额退款、赔偿15%……各博主“先行赔付”的方式和金额各有不同,也引发了网友的激烈讨论。
北京市中闻律师事务所合伙人赵虎介绍,《中华人民共和国消费者权益保护法》第五十五条规定,经营者提供商品或者服务有欺诈行为的,应当按照消费者的要求增加赔偿其受到的损失,增加赔偿的金额为消费者购买商品的价款或者接受服务的费用的三倍;增加赔偿的金额不足五百元的,为五百元。
关于各位博主的“先行赔付”机制,他表示,由于多部门联合调查仍在推进,需要等待相关部门给出权威认定,等到确认其涉嫌欺诈或其他违法行为,才能判断具体的赔偿额度。
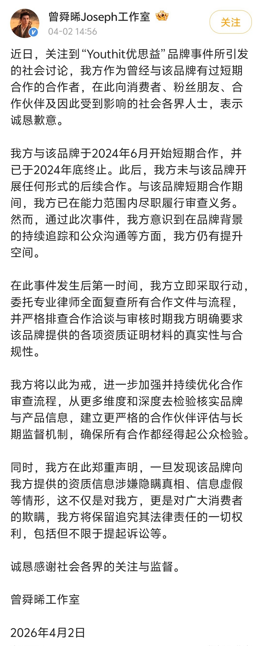
4月2日,演员曾舜晞工作室发文称,其与该品牌从2024年6月开始短期合作,当年年底终止,合作期间已在能力范围内尽职履行审查义务。目前已委托专业律师全面复查所有合作文件与流程,并将保留追究其法律责任的一切权利,包括但不限于提起诉讼等。声明中并未提及相关赔付方式。

多部门联合调查,相关产品下架
“品牌故事是编的、国际大奖是买的、专家网红是雇的。”近日,央视曝光“澳洲优思益”品牌的澳洲地址实为一家汽车维修厂,而这一号称销量第一的“进口保健品”,其实并没有保健食品“蓝帽子”认证。
事件发酵后,广东市场监管、海关、公安三部门联合行动,对其所属的广州雅拉源健康产业有限公司展开调查。同时,浙江杭州市场监管部门也已对杭州索象营销策划有限公司等公司涉嫌的广告违法行为进行了立案调查。
4月2日,国务院食安办、市场监管总局、海关总署对“优思益”保健品违规营销等问题涉及的抖音、淘天、小红书3家平台企业进行了约谈,要求加强平台内跨境电商企业审核把关,畅通消费者咨询、投诉、举报渠道。
目前,销售平台已检索不到“优思益”“Youthit”相关产品,该品牌服务号仅留下一篇对于报道的回应声明。

赵虎律师表示,从目前报道披露的情况来看,“优思益”可能涉嫌虚假宣传与消费欺诈。至于其生产的产品是否经过相关审批、产品质量是否符合相应标准、成分是否达到所标注的含量,仍有待相关部门进一步调查。
赵虎律师谈到,若“优思益”欺诈问题属实,相关经营者需要承担民事责任、行政责任甚至刑事责任。《中华人民共和国消费者权益保护法》第五十六条规定,经营者出现伪造商品的产地,伪造或者冒用他人的厂名、厂址,篡改生产日期,伪造或者冒用认证标志等质量标志情形,或者对商品或者服务作虚假或者引人误解的宣传的情形,可以根据情节单处或者并处警告、没收违法所得、处以违法所得一倍以上十倍以下的罚款;情节严重的,责令停业整顿、吊销营业执照。
若带货“翻车”,明星、网络博主如何担责?
目前,多部门针对“优思益”的联合调查仍在进行中,品牌方的声明是否与事实相符,仍有待监管部门调查验证。然而,众多明星、博主曾为其带货、推广,也让许多消费者对其自查的真实性与责任归属产生了质疑。许多网友留言评论道:“带货不能只看钱!”“信任崩塌,带货前都不好好调查吗?”“吃进嘴里的东西怎么能这样骗人!”
赵虎律师表示,明星与博主带货的法律风险,要分情况、分模式,关键要看他们在整个交易链条中具体扮演了什么角色,以及有没有尽到合理注意义务。
如果明星担任该品牌代言人、为其做展示或广告推荐,未直接参与产品生产、销售,则需要遵守《广告法》相关规定。若发布虚假广告误导消费者,造成损害的,广告主应依法承担民事责任;若涉及食品等关系消费者健康的商品,广告经营者、广告发布者以及广告代言人,也可能需与广告主承担连带责任。
而在直播带货场景中,如果明星是以销售者的身份直接参与交易,或者与他人共同销售,则需要遵守经营活动的相关法律规定,例如不得虚假宣传、不得有质量问题。当出现上述问题,应首先赔付消费者,再向生产者追偿。“明星带货在获得收益的同时,应该保护消费者的相关权利、尽到自己的相应责任。”

当消费者已经购买过“优思益”相关产品,应该如何维权?
赵虎建议,消费者可保留好订单截图、发票、电子支付记录等购买凭证,向消费者协会投诉,提交证据和详细情况说明;或者向相关市场监管部门投诉举报,要求立案查处。此外,消费者也可以向商家所在地或收货地法院提起民事诉讼,要求商家赔偿损失。(完)